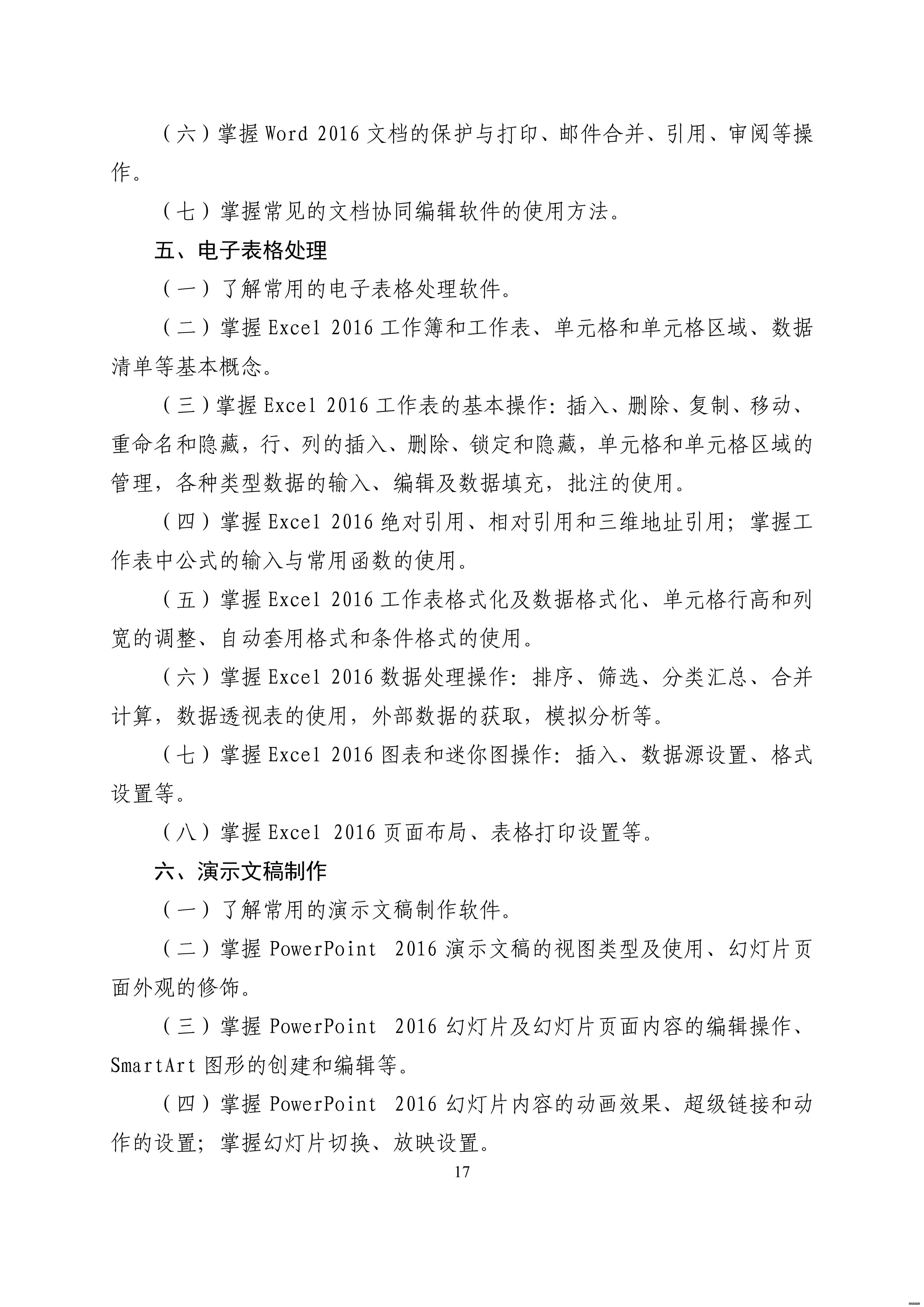
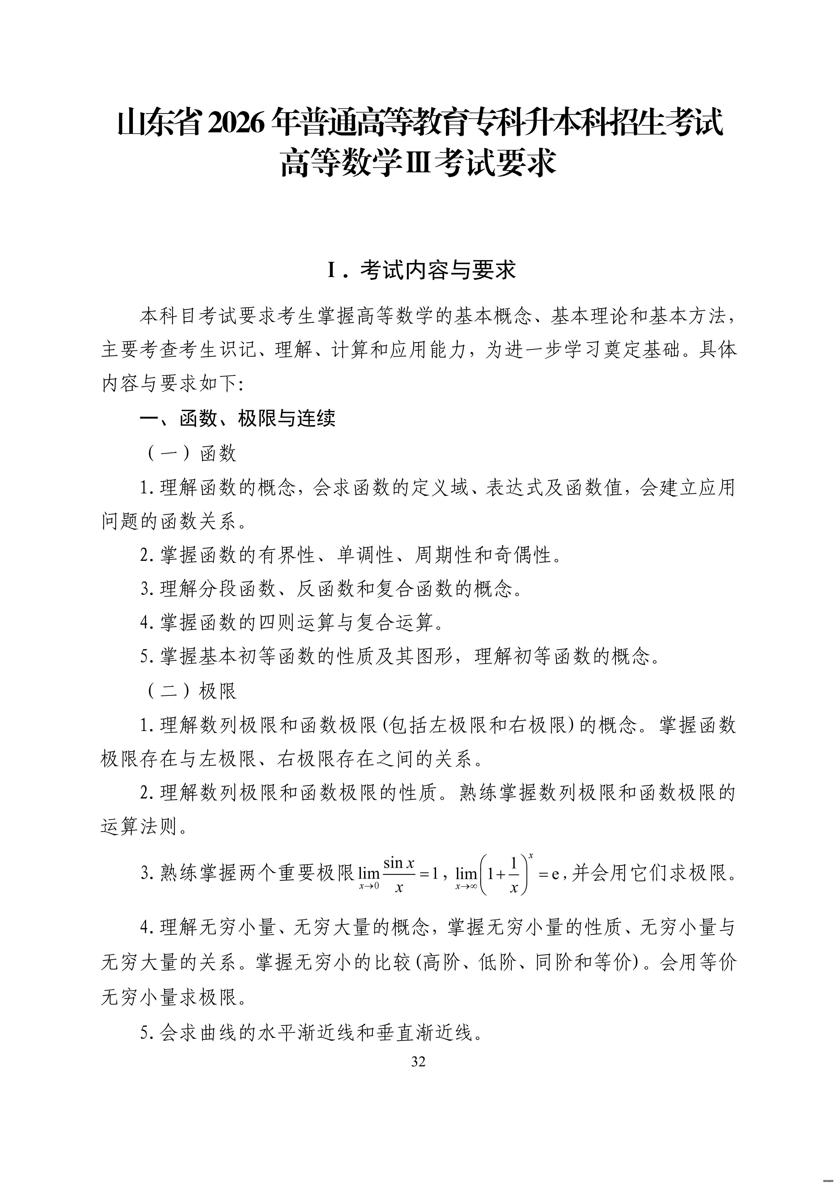
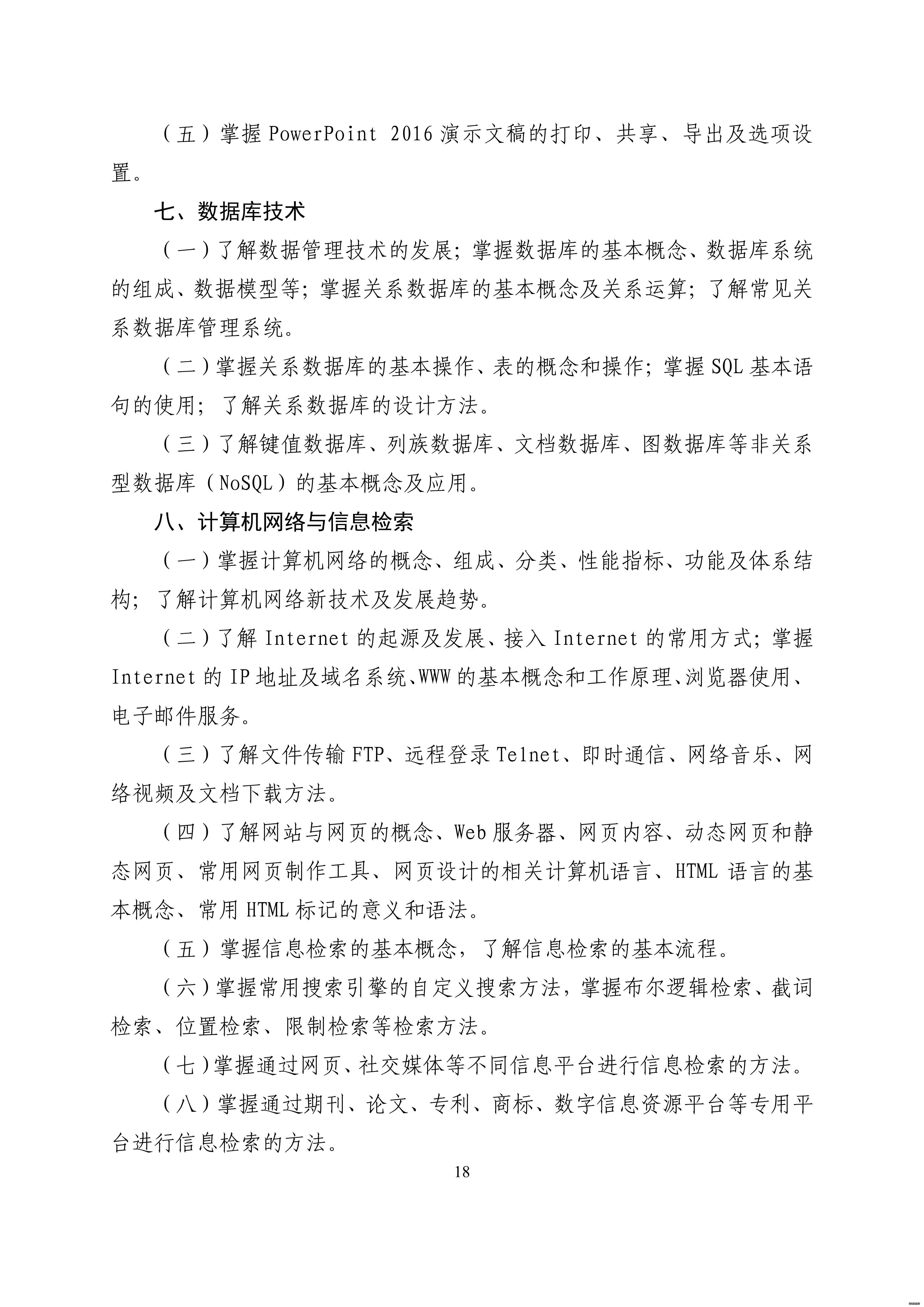
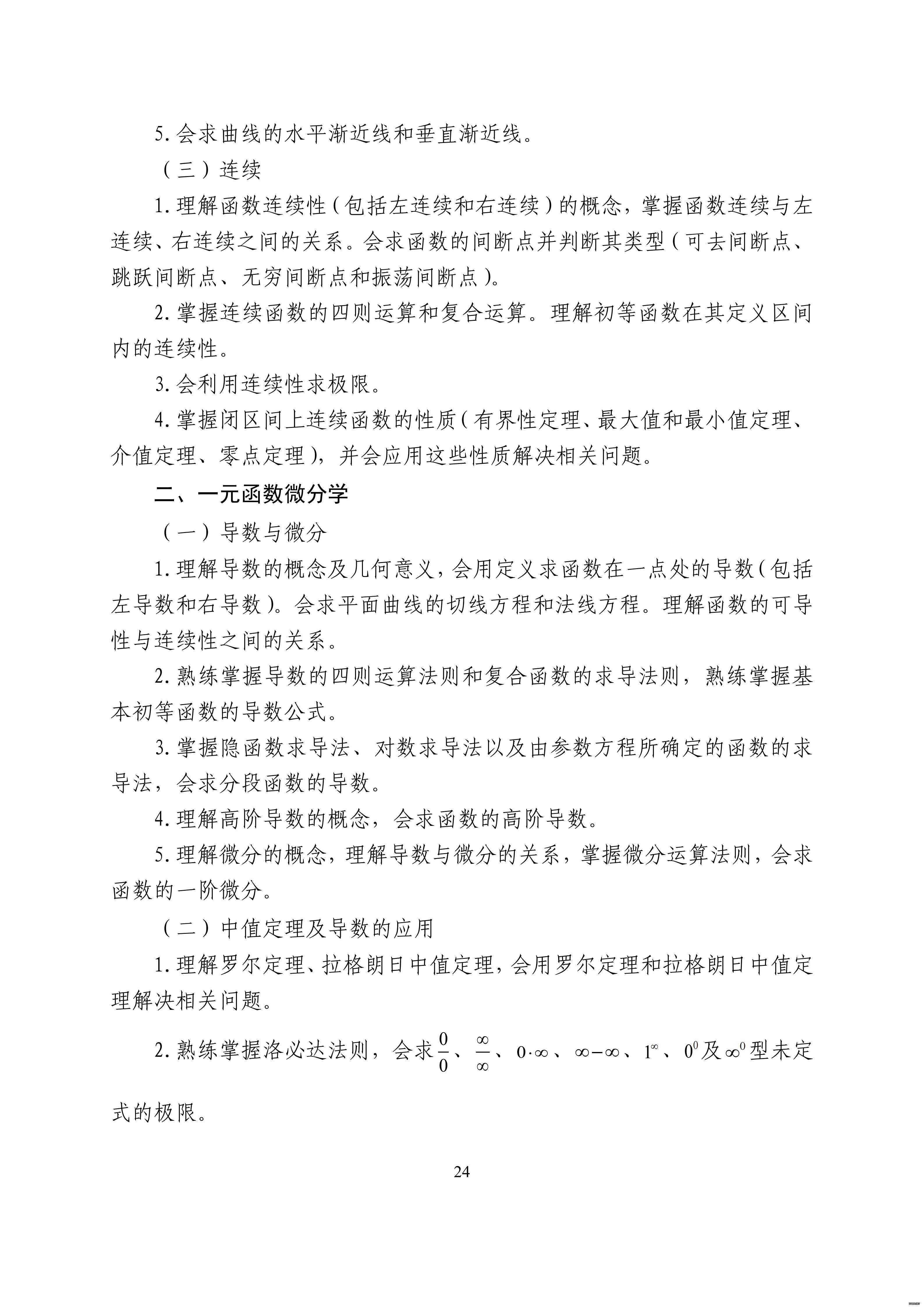
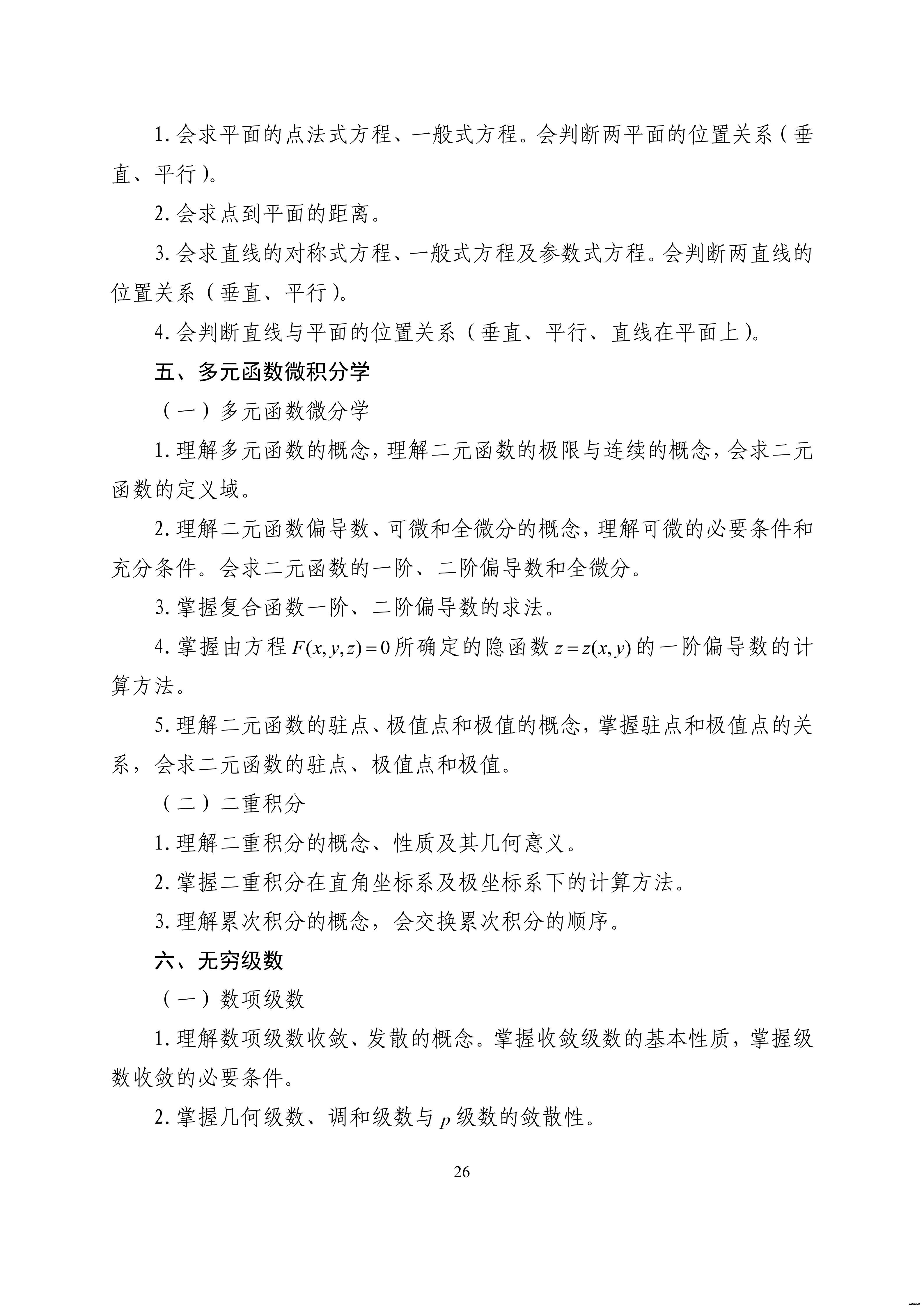
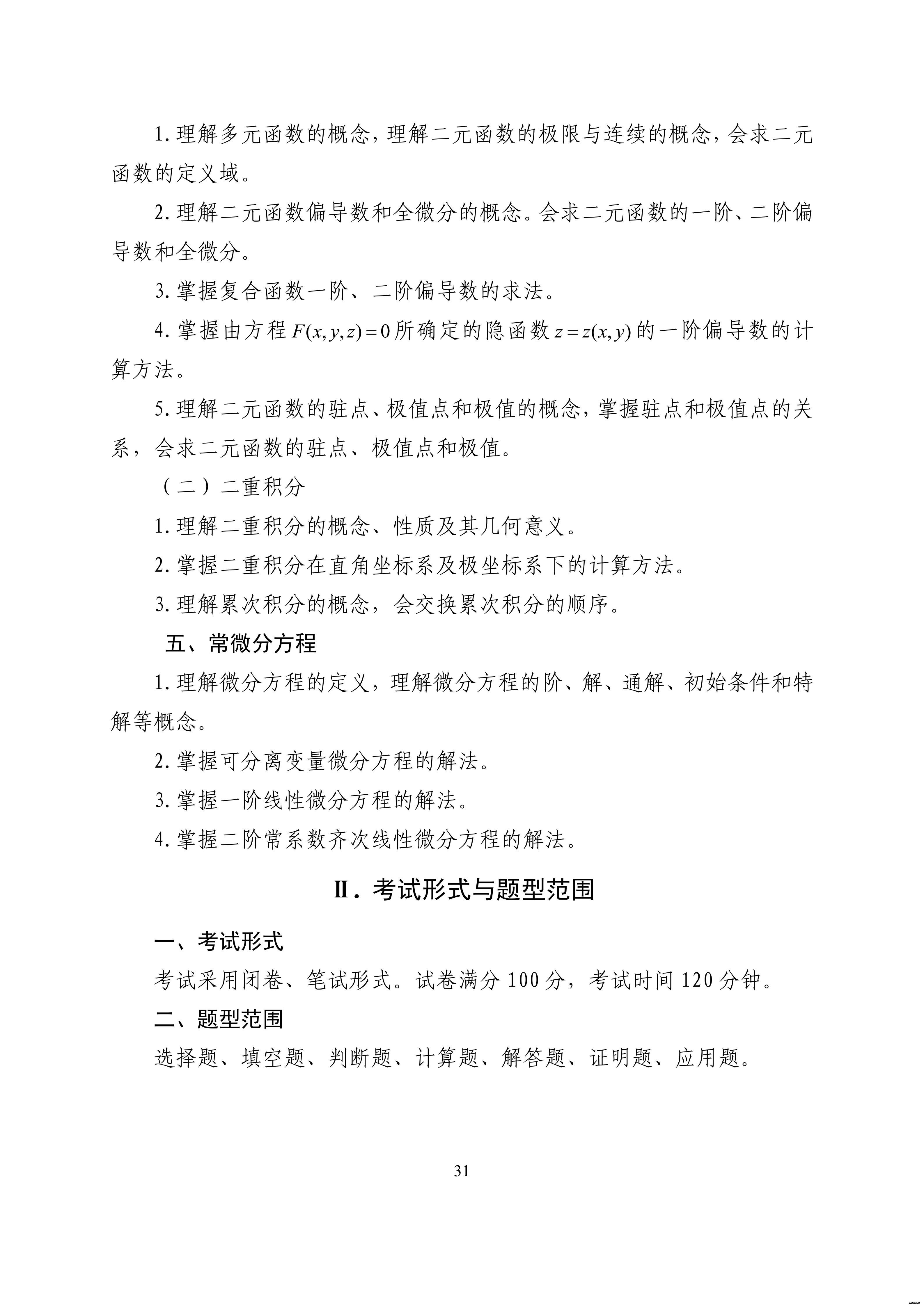
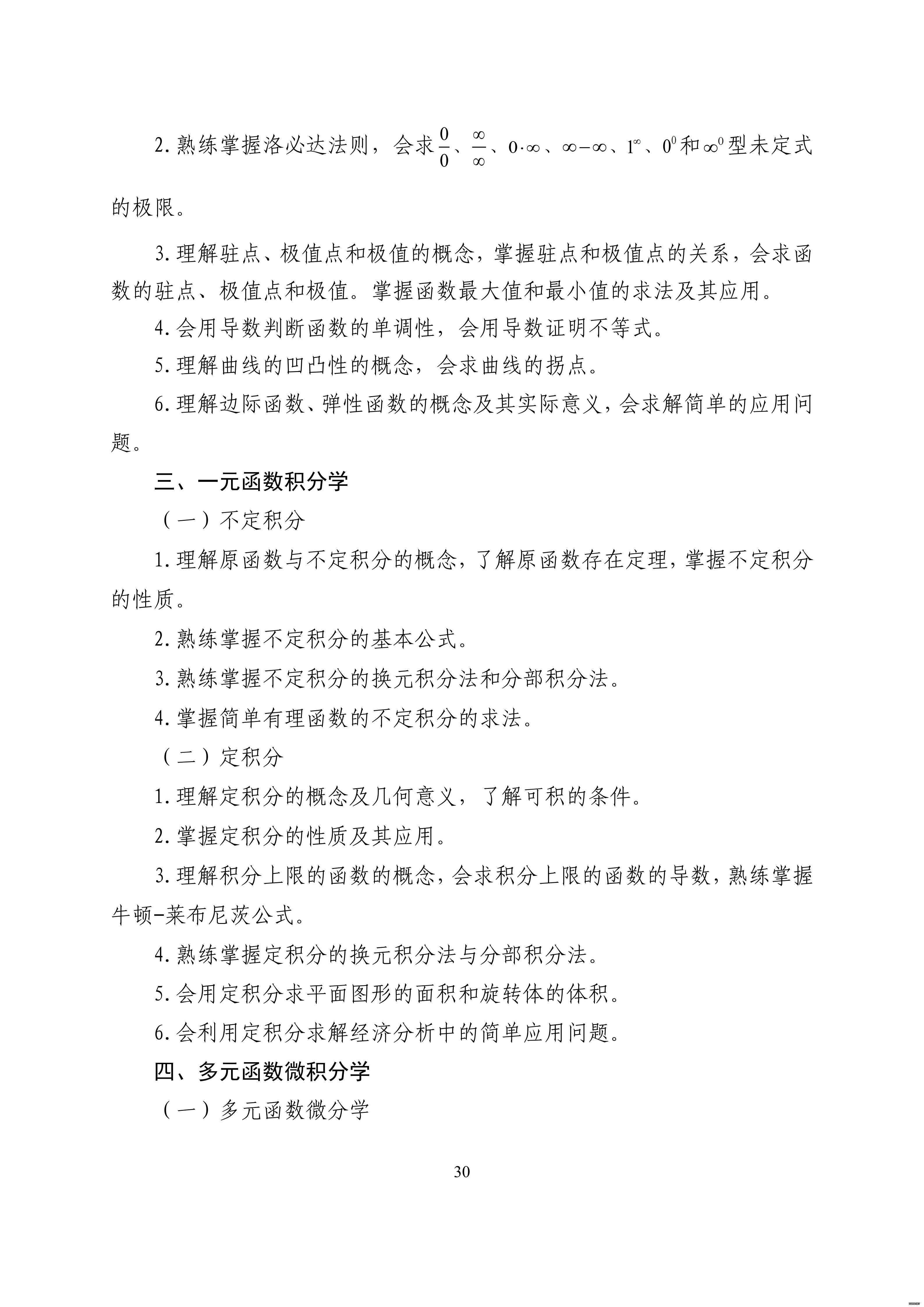
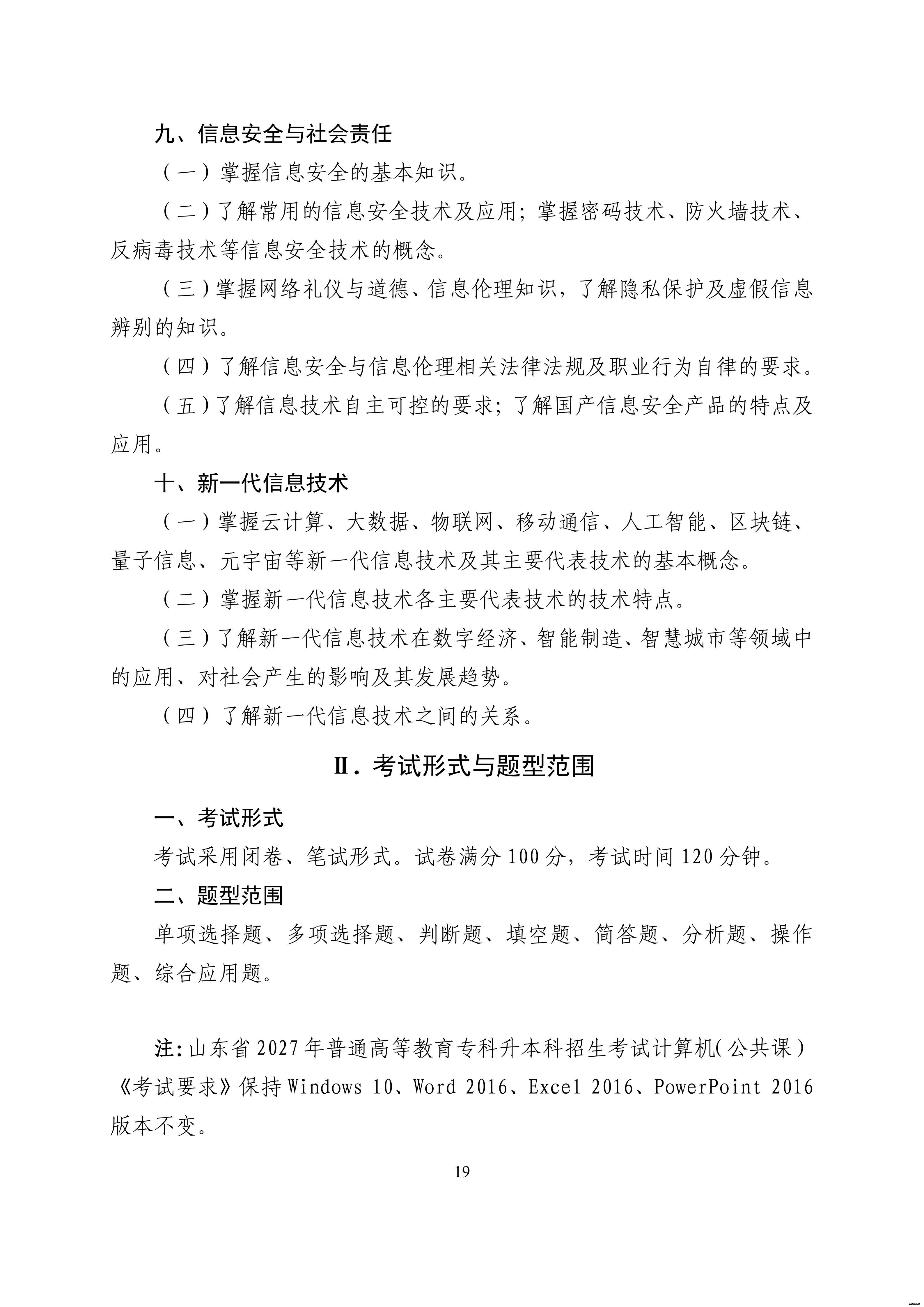
你好,游客 登录 注册 搜索
背景:
阅读新闻

山东专升本|2026年专升本考试大纲公布

[日期:2025-11-29] 来源:  作者: [字体: ]

山东省教育招生考试院官网发布考试大纲:

山东省教育招生考试院官网:

https://www.sdzk.cn/NewsInfo.aspx?NewsID=7081&BCID=1195&CID=1133

附件下载:

2026年专升本考试大纲.pdf

收藏 推荐 打印 | 录入:admin | 阅读:
本文评论   查看全部评论 (0)
表情: 表情 姓名: 字数
点评:
       
评论声明
  • 尊重网上道德,遵守中华人民共和国的各项有关法律法规
  • 承担一切因您的行为而直接或间接导致的民事或刑事法律责任
  • 本站管理人员有权保留或删除其管辖留言中的任意内容
  • 本站有权在网站内转载或引用您的评论
  • 参与本评论即表明您已经阅读并接受上述条款
热门评论