你好,游客
登录
注册
搜索
首页
新闻动态
政策文件
招生计划
考试大纲
录取分数
成绩查询
经验交流
疑问解答
试题资料
活动专题
讨论区
辅导班介绍
首页
→
招生计划
背景:
阅读新闻
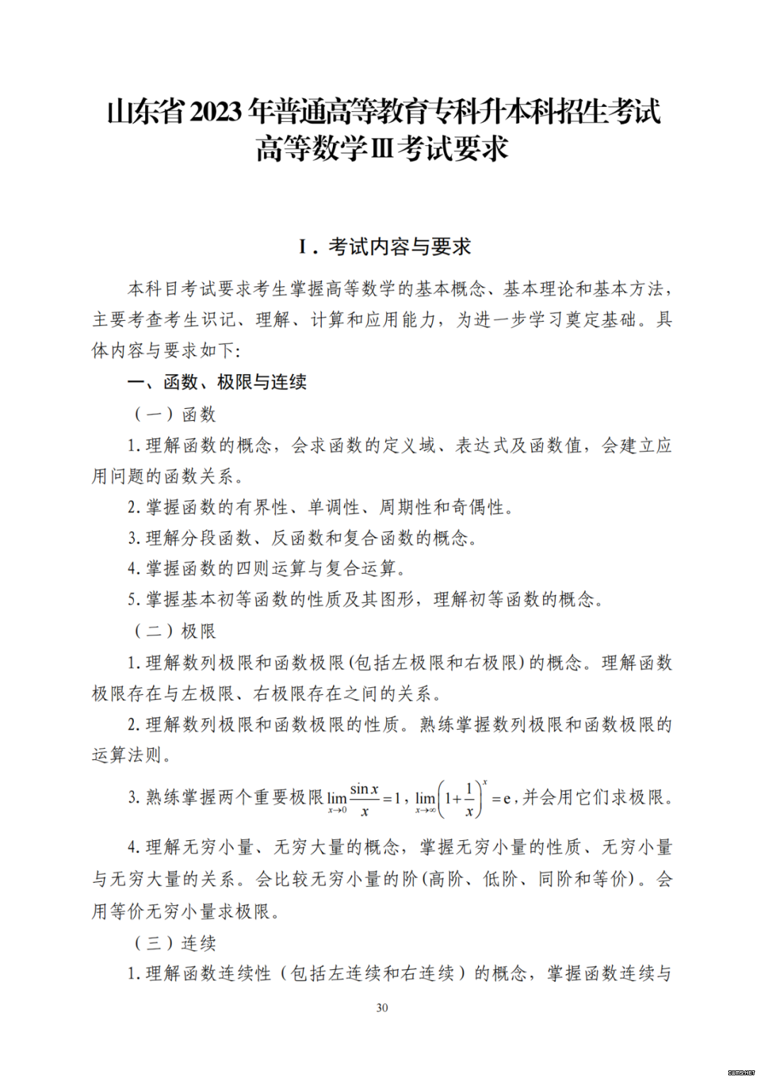
考试大纲】2023年山东专升本考试公共基础课考试要求
[日期:2023-06-28]
来源:山东省教育招生考试院 作者:新明起航专升本
[字体:
大
中
小
]
0
顶一下
收藏
推荐
打印
| 录入:
admin
| 阅读:
次
关于山东省2023年普通专升本志愿填报及录取等事宜的公告
2023届新生报到须知
相关新闻
公共基础课考试要求
2023年
山东专升本
2023年英语真题
(昨 10:52)
2023年普通专升本投档情况统计表(
(06月15日)
2023年普通专升本投档情况统计表(
(06月15日)
2022--2023年近两年招生计划对比表
(04月06日)
本文评论
查看全部评论
(0)
表情:
姓名:
匿名
字数
点评:
同意评论声明
发表
评论声明
尊重网上道德,遵守中华人民共和国的各项有关法律法规
承担一切因您的行为而直接或间接导致的民事或刑事法律责任
本站管理人员有权保留或删除其管辖留言中的任意内容
本站有权在网站内转载或引用您的评论
参与本评论即表明您已经阅读并接受上述条款
Digg排行
2
2022--2023年近两年招生计划对比
0
2023届新生报到须知
0
考试大纲】2023年山东专升本考试
0
关于山东省2023年普通专升本志愿
0
2023年山东专升本考试校荐生招生
0
关于公布2022普通高等教育专科升
0
关于公布普通高等教育专科升本科
0
山东省 2021 年普通高等教育专科
热门评论